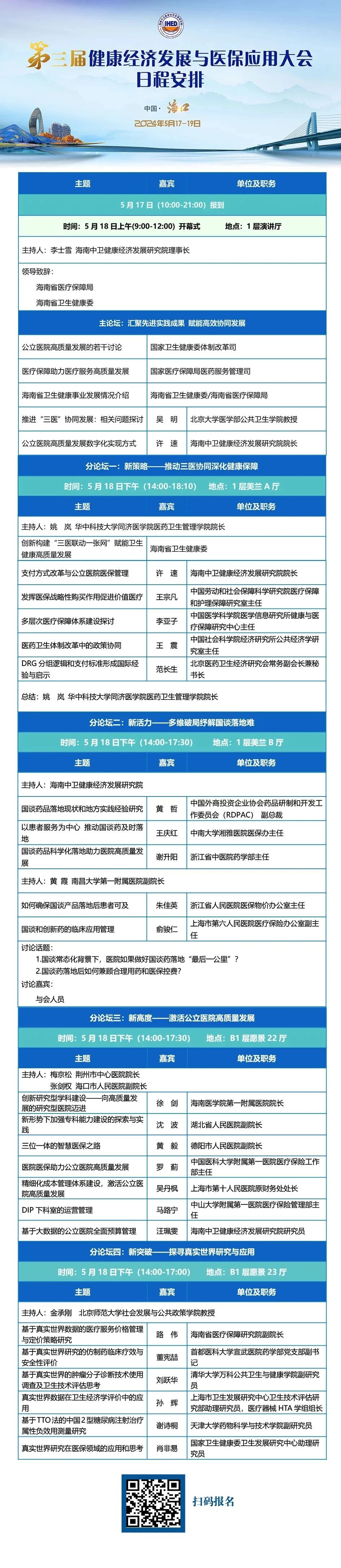
党的二十大报告提出“把保障人民健康放在优先发展的战略位置”,凸显了人民健康在中国式现代化进程中的重要性。为进一步探索新时期健康经济协调发展策略,寻求新的健康经济增长点,加快构建中国多层次医疗保障体系,促进医保、医疗、医药有效协同发展。为此,海南中卫健康经济发展研究院定于2024年5月17-19日在海口召开“第三届健康经济发展与医保应用大会”,详见日程安排。
重磅:国家41部门联合出手,科研失信将遭43项联合惩戒!
样本量计算——横断面调查样本计算示例
一般心理健康与行为问题量表6:匹兹堡睡眠质量指数
【第1期团队长论坛】来自全科团队长的心声!你听到了吗?
2017年度“上海杰青医学人才培养资助计划”、“上海优青专培资助计划”、“上海青年医师培养资助计划”入选人员公示
家庭与人际关系量表1:家庭亲密度和适应性量表中文版
2020年医疗行业作风建设工作专项行动方案
抗高血压思维导图
NCCN临床实践指南:乳腺癌(2021.V1)
版权所有 ©2018 智医创工具 All Rights Reserved. 沪ICP备12048712号-4