上海市卫生健康委员会关于印发《上海市职业病诊断医师管理办法》的通知

11/12/2025

国家卫健委

国家卫健委

6

11/12/2025 12:00:00 AM

上海市卫生健康委员会关于印发《上海市职业病诊断医师管理办法》的通知

市疾控局,各区卫生健康委,市卫生健康技术评价中心,各职业病诊断机构、职业健康检查机构:

 

为了加强本市职业病诊断医师队伍建设,规范职业病诊断医师管理工作,提高职业病诊断医师职业道德和专业技术素养,保障职业病诊断医师的合法权益,依据《中华人民共和国职业病防治法》《中华人民共和国医师法》《职业病诊断与鉴定管理办法》《职业健康检查管理办法》《职业病分类和目录》等法律法规和相关规定,我委组织制定了《上海市职业病诊断医师管理办法》,经2025年10月30日市卫生健康委第82次委务会审议通过,现印发给你们,请遵照执行。本办法自2025年12月15日起施行,有效期至2030年12月14日止。 

特此通知。

 

上海市卫生健康委员会

2025年11月4日

政策解读

一、为什么要制定《上海市职业病诊断医师管理办法》?

2020年1月,国家卫生健康委员会制定了《职业病诊断与鉴定管理办法》,第十六条规定,“从事职业病诊断的医师应当取得省级卫生健康主管部门颁发的职业病诊断资格证书。”“省级卫生健康主管部门应当依据本办法的规定和国家卫生健康委制定的职业病诊断医师培训大纲,制定本行政区域职业病诊断医师培训考核办法并组织实施。”

2024年12月,国家卫生健康委印发了《关于印发<职业病分类和目录>的通知》(国卫职健发〔2024〕39号),新增了2大类3种职业病。

为了加强本市职业病诊断医师的相关管理工作,本市在原《上海市职业病诊断医师资格审定办法》的基础上,对适用范围、诊断专业项目、培训考核等条款进行修改完善,制定了《上海市职业病诊断医师管理办法》。

 

二、相比2012年发布的《上海市职业病诊断医师资格审定办法》,《上海市职业病诊断医师管理办法》有什么不同?

本《办法》主要调整了以下部分内容:

  1. 增补法律法规依据。新增《职业健康检查管理办法》《职业病分类和目录》。

  2. 明确适用对象。适用于上海市范围内从事职业病诊断和职业健康检查主检的医师管理工作。

  3. 根据《职业病诊断与鉴定管理办法》规定,申请从事职业病诊断的医师应当具备的条件中,工作经历证明由“5年以上”更改为“3年以上”。

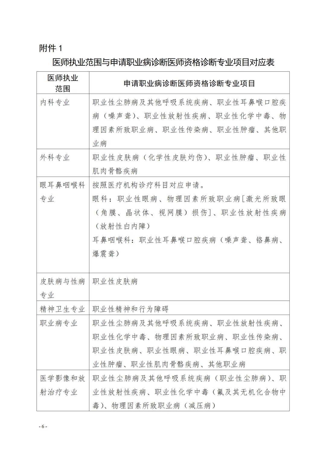
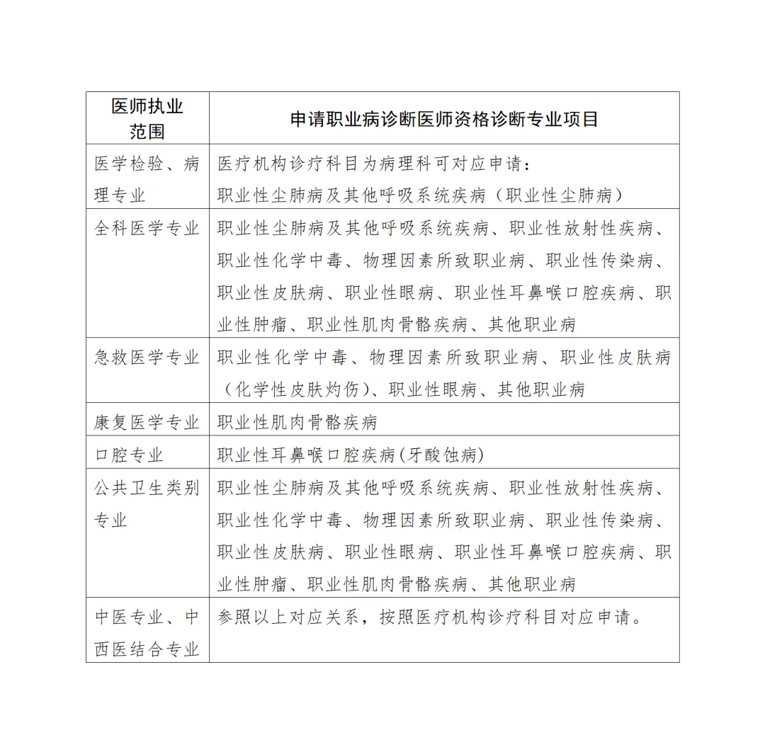
  4. 根据《职业病分类与目录》,职业病诊断专业项目类别扩大为12个类别,并调整了附件1《医师执业范围与申请职业病诊断医师资格诊断专业项目对应表》和附件2《上海市职业病诊断医师资格申请表》。

  5. 规定本市职业病诊断医师的培训考核机制。“市卫生健康部门负责组织实施职业病诊断医师资格培训考核工作。培训工作依据国家卫生健康委制定的职业病诊断医师培训大纲进行,培训考核合格的颁发职业病诊断医师培训考核合格证书,培训考核合格证书有效期3年。”

  6. 明确本市职业病诊断医师的继续教育要求。“职业病诊断医师应当定期参加国家或本市职业病诊断相关知识培训,每3年为一个周期,一个周期内培训学时应不少于16个学时。”

 

三、《上海市职业病诊断医师管理办法》从何时开始生效?

本基准自2025年12月15日起施行,有效期至2030年12月14日止。

版权所有 ©2018 智医创工具 All Rights Reserved. 沪ICP备12048712号-4