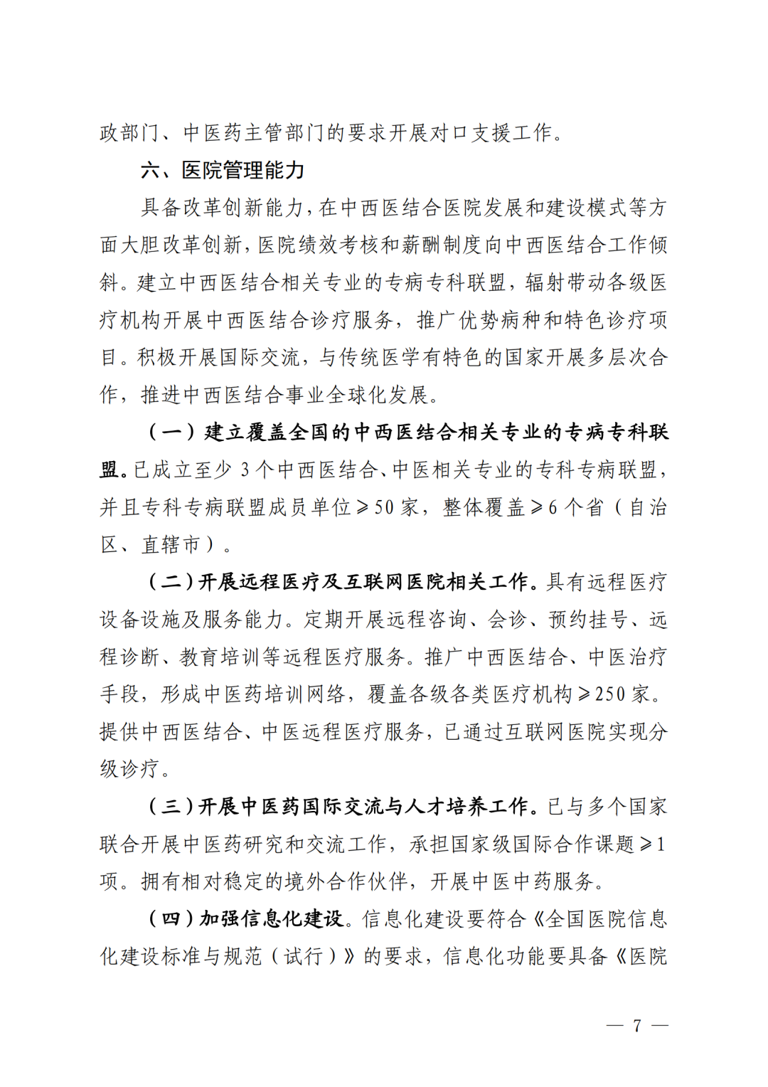
国家中医药管理局综合司 国家卫生健康委办公厅关于印发国家中西医结合医学中心(中西医结合医院)设置标准的通知

12/12/2024

国家卫健委

国家卫健委

2

12/12/2024 12:00:00 AM

国家中医药管理局综合司 国家卫生健康委办公厅关于印发国家中西医结合医学中心(中西医结合医院)设置标准的通知

各省、自治区、直辖市中医药管理局、卫生健康委,新疆生产建设兵团卫生健康委:

 

为贯彻落实党中央、国务院决策部署,按照《国务院办公厅关于推进分级诊疗制度建设的指导意见》(国办发〔2015〕70号)、《国家医学中心和国家区域医疗中心设置实施方案》(国卫办医函〔2019〕45号)、《国家医学中心管理办法(试行)》(国卫办医政发〔2022〕17号)及国家医学中心和国家区域医疗中心设置规划的有关安排和要求,进一步推动中西医结合优质医疗资源扩容和区域均衡布局,提升中西医结合医疗服务保障能力,我局联合国家卫生健康委组织制定了《国家中西医结合医学中心(中西医结合医院)设置标准》(可从国家中医药局网站下载)。现印发给你们,请按照有关程序和时间要求申报。

 

附件:国家中西医结合医学中心(中西医结合医院)设置标准

 

国家中医药局综合司  国家卫生健康委办公厅

2024年12月4日

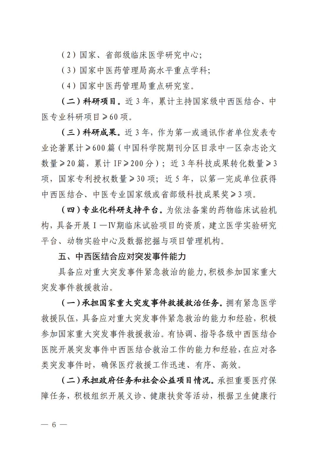
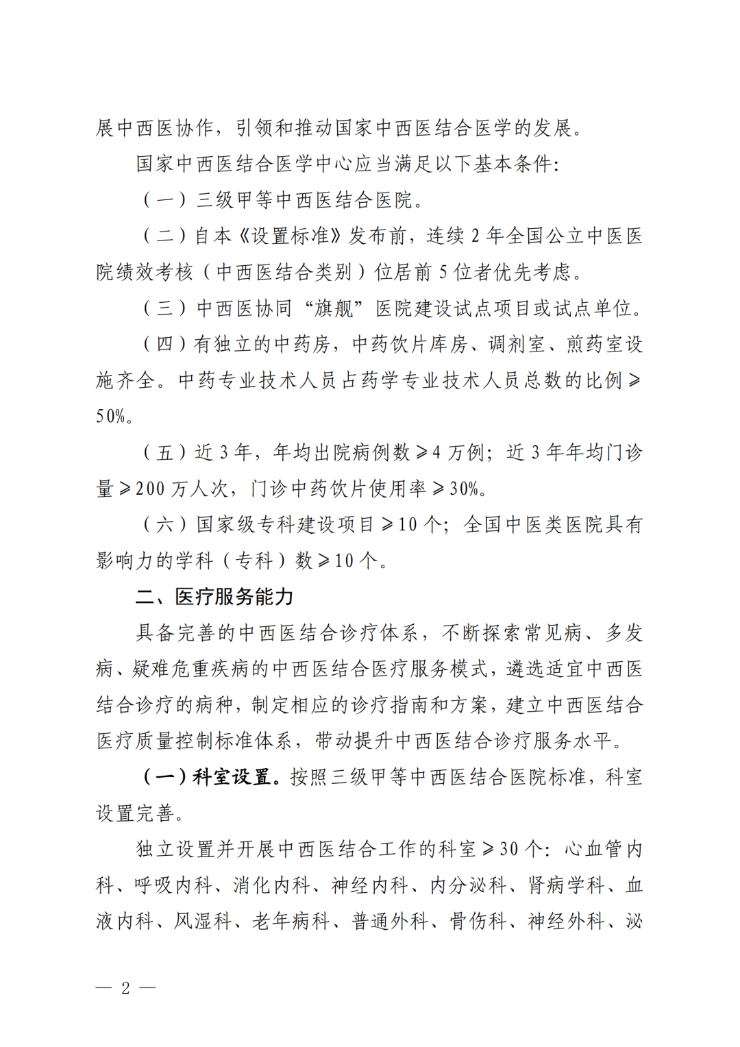
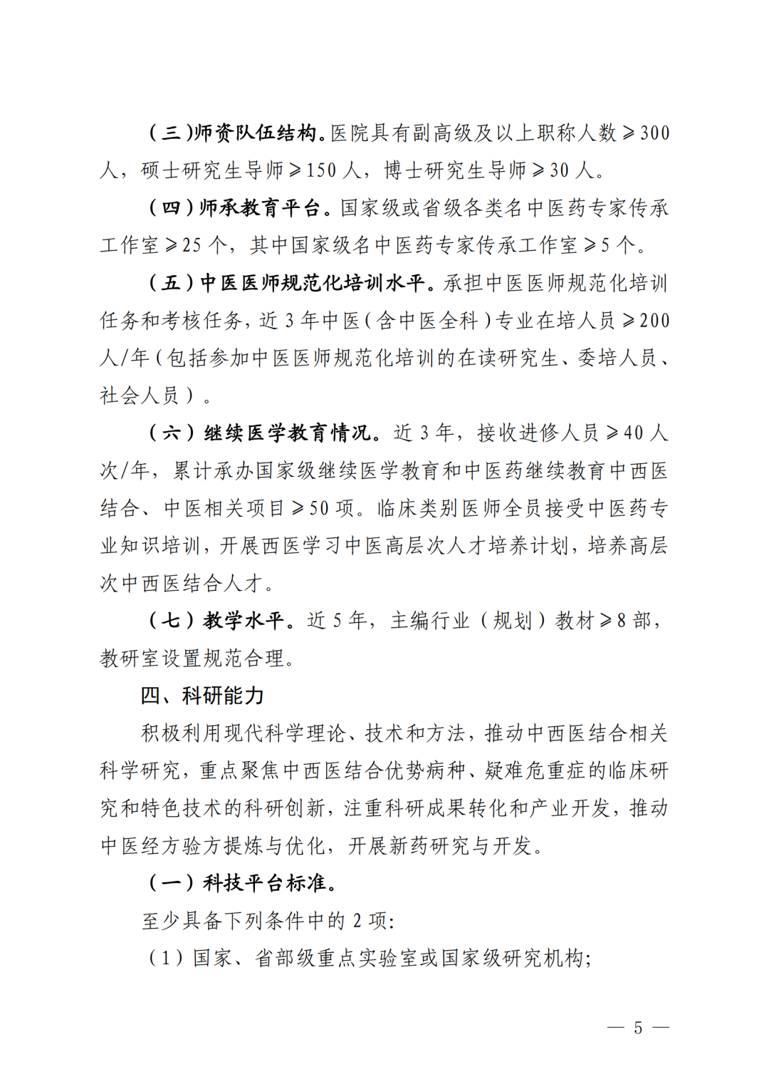
附件:国家中西医结合医学中心(中西医结合医院)设置标准

版权所有 ©2018 智医创工具 All Rights Reserved. 沪ICP备12048712号-4